
跟实战专家学做流程管理-封面

跟实战专家学做流程管理-书签

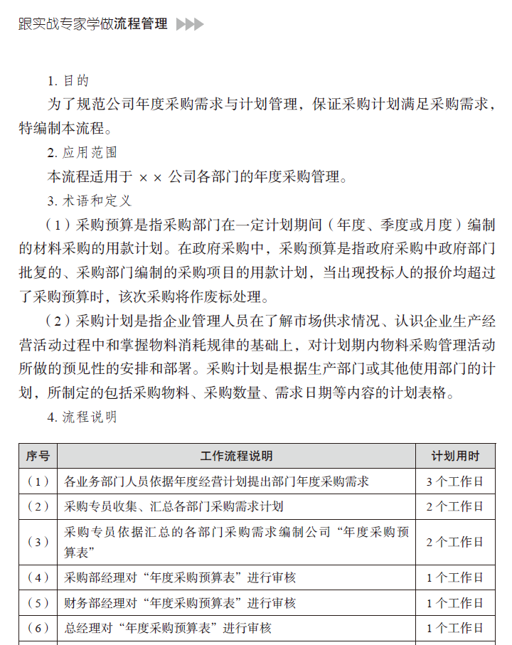
跟实战专家学做流程管理-正文
【作 者】周亚波,李斌著
【形态项】 231
【出版项】 北京:人民邮电出版社 , 2016.09
【ISBN号】7-115-43306-0
【中图法分类号】F270
【原书定价】45.00
【主题词】企业管理
【参考文献格式】 周亚波,李斌著. 跟实战专家学做流程管理. 北京:人民邮电出版社, 2016.09.
内容提要:
企业的使命是为顾客创造价值,为顾客创造价值的流程,而不是哪个部门。
常见问题
如何获取我想要的资源?
代找资源网不售卖任何资源,只代找资源,需要代找服务的小伙伴请添加客服QQ 1127720680
代找资源网不售卖任何资源,只提供代找服务
QQ客服
微信客服

评论0