
零基础税务会计实务(完全图解版)-封面

零基础税务会计实务(完全图解版)-书签

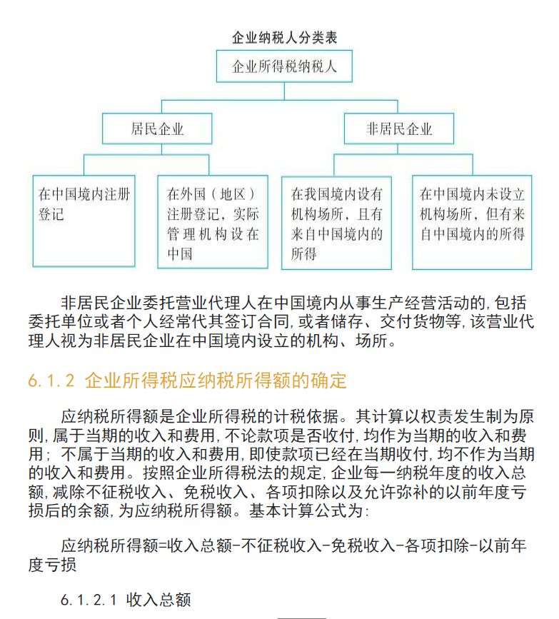
零基础税务会计实务(完全图解版)-正文
作者: 陈茂芬
出版社: 人民邮电出版社
出版时间: 2015/5/1
ISBN: 9787115388452
简介
《零基础税务会计实务(完全图解版)》什么是税务会计?税务会计核算有什么作用?我们怎样才能做好税务会计核算工作? 本书完全以图表形式,将税务会计核算中的基础概念和基本理论知识、税务登记的设立过程行了总体介绍,并对增值税、营业税、消费税、企业所得税、个人所得税、城市维护建设税和教育费附加、印花税、房产税、城镇土地使用税、土地增值税、车船税、关税、资源税、车辆置税和契税按顺序行了生动的介绍,对每种税的特、征税范围、纳税人、税率、税金的额计算、税收优惠政策、缴纳时间与方式等都行了归纳总结。本书无论是编写形式还是内容介绍,均突出体现了税务会计核算实践性和操作性强的特。 本书内容全面、讲解充分、图文并茂,融了作者的实际操作心得,适合财会从业人员、希望从事财会工作的人员、各级管理者阅读,同时亦可作为大中专院校财会专业、会计培训班的授课教材。
【推荐语】
什么是税务会计核算? 税务会计核算有什么作用? 怎样才能做好税务会计核算? 《零基础税务会计实务(完全图解版)》完全以图表的形式,为你解答上述问题。 内容特色如下。 从零始讲解基础理论与知识——税务会计概念、特、目的与作用 按流程步骤具体演示核算过程——税务登记、税务变更、表格填写事项、需准备的资料 具体演示每个税种的核算——增值税、营业税、消费税、企业所得税、个人所得税、城市维护建设税与教育费附加、印花税、房产税、土地使用税、土地增值税、车船税、关税、资源税、车辆置税、契税 完整演绎每个税种的所有核算——从纳税计算到具体申报
【作者】
陈茂芬青岛元富税务师事务所所长兼青岛元富联合会计师事务所主任会计师,从事税务代理工作十余载,积累了丰富的涉税实务操作与税务代理工作经验,发挥了税企间的桥梁作用。在从事税务代理、涉税鉴证工作的同时,在高校兼职研究员、研究生导师等职务,为学术课题研究和实务咨询提供了宝贵的素材和案例,并且国内报刊发表了四篇审计、会计领域的学术论文。
代找资源网不售卖任何资源,只提供代找服务
QQ客服
微信客服

评论0