
封面图片
简介:
《C#高级编程(第6版)》面向C#2008和NET 3.5,在全面展示,NET和C#新特性的同时继续完善原有的内容,是有一些C#基础知识的读者或者想迁移到C#的其他程序员全面掌握C#2008的首选教程。《C#高级编程(第6版)》以.NET 3.5和VS2008为基础,是C# 2008及其环境的最终指南。《C#高级编程(第6版)》首先介绍了.NET的体系结构和方法论,解释了C#语言不能孤立看待,而必须放在.NET Framework中考虑原因。在论述了C#的基础知识之后,深入探讨了C#编程的所有内容。《C#高级编程(第6版)》添加了许多新示例,来解释如何使用C#完成各种任务。另外,还增加了一些全新的章节,包括LINQ、SQL、ADO.NET实体、Windows Communication Foundation、Windows Workflow Foundation、Windows Presentation Foundation、数组、系统事务处理、跟踪、事件日志等,使读者能清晰、全面地理解C# 2008提供的所有功能。
目录:
目录过多,详情查看:C#高级编程 (豆瓣) (douban.com)
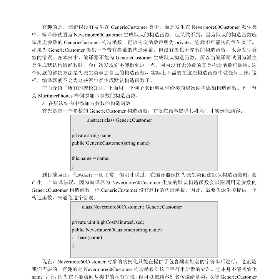
正文预览:




文件信息:
大小:5.57MiB(压缩后)
内容:非扫描版PDF
常见问题
如何获取我想要的资源?
代找资源网不售卖任何资源,只代找资源,需要代找服务的小伙伴请添加客服QQ 1127720680
代找资源网不售卖任何资源,只提供代找服务
QQ客服
微信客服

评论0