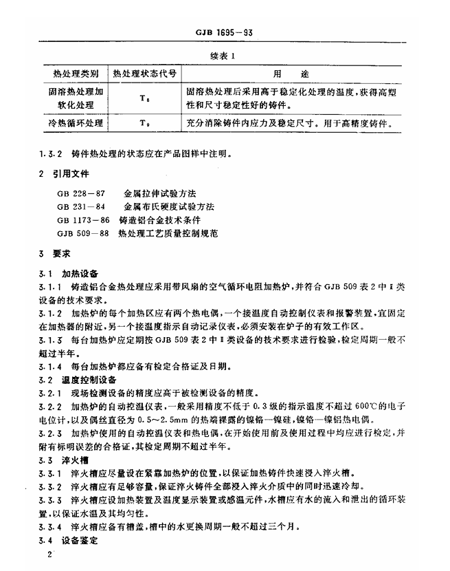
GJB 1695-1993 铸造铝合金热处理规范

GJB 1695-1993 铸造铝合金热处理规范

GJB 1695-1993 铸造铝合金热处理规范

GJB 1695-1993 铸造铝合金热处理规范
1 范围
1.1主题内容
本规范规定了铸造铝合金各种热处理状态、工艺规范、提出了热处理过程中有关设备和工艺的技术要求及质量保证规定。
1.2适用范围
本规范适用于铸造铝合金热处理。
常见问题
如何获取我想要的资源?
代找资源网不售卖任何资源,只代找资源,需要代找服务的小伙伴请添加客服QQ 1127720680
代找资源网不售卖任何资源,只提供代找服务
QQ客服
微信客服

评论0