GJB 1593-93 耐1500℃隔热纸规范

GJB 1593-93 耐1500℃隔热纸规范

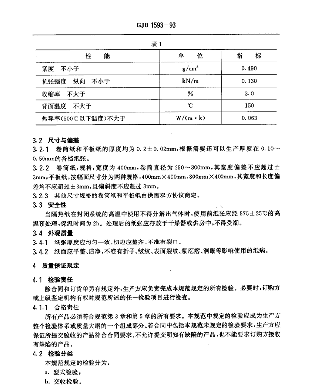
GJB 1593-93 耐1500℃隔热纸规范

GJB 1593-93 耐1500℃隔热纸规范
1 范圈
1.1主题内容
本规范规定了耐1500℃隔热纸(以下简称隔热纸)的分类、要求、质量保证规定、交货准备
与说明事项。
1.2适用范围
本规范适用于以陶瓷纤维为原料所制的瞬时耐温1500士100℃的隔热用纸。
1.3 分类
隔热纸按型号规格分为卷筒纸和平板纸。
2引用文件
GB 450一89 纸和纸板试样的采取
GB 451.1一89 纸和纸板尺寸、偏斜度的衡定法
GB 451.2一89 纸和纸板定量的测定法
GB 451.3—89 纸和纸板厚度的测定法
GB 453一89 纸和纸板抗张强度的测定法(恒速加荷法)
GB 2829一87 周期检查计数抽样程序及抽样表
GB 10342一89 纸张的包装和标志
GB 10739一89 纸浆、纸和纸板试样处理和试验的标准大气
GJB 179一86 计数抽样检查程序及表
GJB 329一87 绝热材料中器稳态热导率测试方法
常见问题
如何获取我想要的资源?
代找资源网不售卖任何资源,只代找资源,需要代找服务的小伙伴请添加客服QQ 1127720680
代找资源网不售卖任何资源,只提供代找服务
QQ客服
微信客服

评论0