
组织的力量 增长的隐性曲线-封面

组织的力量 增长的隐性曲线-书签

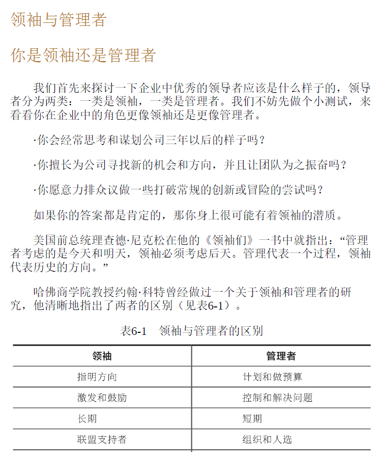
组织的力量 增长的隐性曲线-正文
作者: 张丽俊
出版社: 机械工业出版社
出品方: 华章经管
副标题: 增长的隐性曲线
出版年: 2022-1
页数: 308
装帧: 平装
ISBN: 9787111695875
内容简介 · · · · · ·
小企业经营业务,大企业经营组织。
我们正在经历一个剧烈变革和转型的时代,中国的民营企业平均寿命不超过2.5年,而活下来的企业中能够持续增长的不足十分之一,组织发展跟不上业务发展已经成为企业永恒的难题。
通过对数千家企业的长期研究,本书揭开了企业保持良性增长的秘密,对不同生命周期企业发展的特性进行了总结,并提供了一整套帮助企业打天下的营运系统,详细地解答了企业管理者主要关注的七大问题:
——企业如何才能基业长青?
——初创期的企业如何生存发展?
——快速成长期的企业如何搭建管理体系?
——成熟期的企业如何变革转型?
——鼎盛期的企业如何激活组织活力?
——如何规避企业运营中的四大断裂?
——未来的管理者应该具备怎样的素养与能力?
本书所述观点、方法、工具以及案例均来自真实的企业管理场景,适合企业各级管理者用于提升管理认知,提高管理效能。如果你对管理的本质充满好奇,对管理的实践渴望精进,那么你将在本书中找到答案。
常见问题
如何获取我想要的资源?
代找资源网不售卖任何资源,只代找资源,需要代找服务的小伙伴请添加客服QQ 1127720680
代找资源网不售卖任何资源,只提供代找服务
QQ客服
微信客服

评论0